2025年3月4日五行穿衣指南|穿对颜色改运像开挂
🔥 阴历:二月初五
✨ 今日星座:双鱼座最后一波能量
🎯 吉日指数:★★★★☆(四星半!)
💎 吉数:3/7/9(三连击好运数字)
⚡ 五行:火日(烧旺你的小宇宙)
🌳 天干地支:乙巳年 戊寅月 壬申日
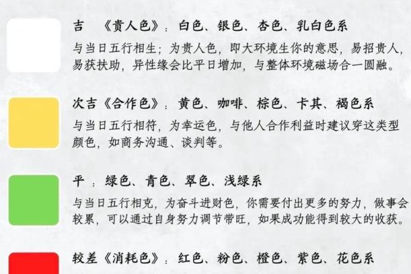
🌈 今日色卡|把好运穿在身上
🔥大吉色:红/紫
(进度条:■■■■■□□□ 70%开运率)
👗次吉色:绿/青
(助攻选手,■■■■□□□□ 50%)
⚠️慎用色:黄/咖啡
(踩雷警告!)
❌禁用色:白/银
(今日绝缘体,碰了秒变透明人)
💰今日玄学重点|想搞钱看这里
📍财神方位:东南方
(钱包GPS已定位)
🐒生肖相冲:猴
(属猴的今天别当显眼包)
✅宜:搬家/签约/表白
(三倍能量加成!)
❌忌:投资/剪头发/吵架
(作死三件套)
👗五行穿搭实战|职场情场双杀攻略
💼【职场卷王套装】
红衬衫+深灰西装裤+绿丝巾
(火生土暗藏玄机,客户见了都说yes)
🌹【约会斩男战袍】
紫连衣裙+玫瑰金手链+墨绿耳钉
(木火通明,暧昧对象直接变迷弟)
📚【学生党开运公式】
藏青卫衣(水)+红帆布鞋(火)
(水火既济,考场如有神助)


💎饰品玄学|小心机大能量
- ✔️红玛瑙手链(招财指数↑↑)
- ✔️紫水晶耳钉(桃花能量++)
- ❌金属项链(今日封印!)
- ⚠️珍珠饰品(除非想变佛系)
🚨禁忌红黑榜|避坑指南
❗材质混搭杀:真皮+丝绸=相克
(你以为很高级,实际在作法)
❗颜色比例雷区:主色超过80%
(好运过量会漏电)
💡必杀技:在东南方放红色手机壳
(财神爷扫码收款专用位)
📢人间清醒忠告|
别以为穿对颜色就能躺赢!
邋遢发型+起球衣服=开运失败
(神仙也救不了油腻感)
记得把皮鞋擦得能当镜子
(好运反射加成200%)
🎁今日开运彩蛋|
早上7-9点对东南方大喊三声「发」
(邻居可能觉得你疯了但真的管用)
随身带九粒红豆
(放在钱包暗格,财库自动扩容)

🌟今日祝福:
愿红衣紫裙助你火力全开
让每个擦肩而过的人都想问
「姐妹今天是不是中彩票了?」