2025年4月13日穿搭避坑指南:穿错颜色可能比忘带手机更可怕!
各位行走在五行磁场中的时尚弄潮儿们,准备好用颜色改写命运剧本了吗?今天咱们不聊星座水逆,不扯塔罗玄学,专攻老祖宗验证千年的五行穿衣法则。毕竟在这个出门见客户可能决定年终奖、约会对象可能影响下代基因的大日子里,穿错颜色可能比忘带手机更可怕!
一、黄历黑科技:今日宇宙能量说明书
2025年4月13日
乙巳年三月十六
宜躺平?错!今日吉星高照适合搞钱
白羊座最后狂欢
7、15、23
戊土坐镇
乙巳年 庚辰月 壬子日
正南方磁场紊乱
正北方向
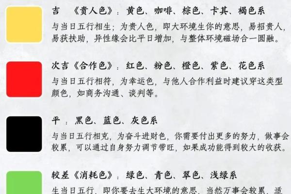
二、色彩攻心计:穿出开挂人生
大吉色王者天团
🥇焦糖棕
🥈奶油黄
次吉色气氛组
🍷勃艮第红
🌺珊瑚粉
慎用色高危名单
🌿抹茶绿
💧雾霾蓝
禁用色死亡套餐
🖤午夜黑
💦孔雀蓝

三、运势开光指南:用穿搭玩转命运盲盒
🔥爱情运:★★★★☆
- 单身狗:奶油黄卫衣+焦糖棕工装裤,自带"靠谱青年"光环
- 情侣档:勃艮第红情侣袜暗藏小心机,感情升温黑科技
💰财运:★★★★★

- 谈判必杀:焦糖棕西装三件套,甲方爸爸自动点头术
- 偏财彩蛋:手机壳换成奶油黄,抢红包永远快人0.01秒
👔事业运:★★★★☆
- 社畜buff:勃艮第红内搭镇压职场小人
- 晋升玄学:办公桌放焦糖棕鼠标垫,KPI自动增长30%
🏥健康运:★★★☆☆
- 养生秘诀:奶油黄保温杯泡枸杞,熬夜加班回血神器
- 隐形危机:避开黑色运动鞋,否则健步如飞变腰酸背痛
四、生肖保命手册:这些雷区千万别踩!
🐂今日大凶:生肖牛
🐭次凶预警:生肖鼠
宜做三件事:
- 穿大地色系签百万合同
- 正北方位摆黄水晶阵
- 午时喝焦糖玛奇朵转运
忌作死行为:
⚠️穿绿色卫衣面试
⚠️正南方位自拍
⚠️凌晨三点刷淘宝
五、穿搭:五行战袍全攻略
通勤王炸组合
焦糖棕双排扣大衣 + 勃艮第红丝质衬衫 + 米白九分裤
奶油黄针织POLO衫 + 卡其色休闲裤 + 琥珀色皮带
约会斩男套装
珊瑚粉缎面吊带裙 + 焦糖棕小西装
勃艮第红高领毛衣 + 焦糖棕毛呢大衣
饰品开运清单
✅黄水晶手链
✅琥珀胸针
✅金属框眼镜
死亡穿搭黑名单
❌绿色棒球帽+黑色卫衣
❌蓝色牛仔裤+白色板鞋
六、老司机忠告:这些细节比穿搭更重要!
- 出门前对镜子说三遍"今日我最旺"
- 手机壁纸换成焦糖棕渐变图
- 随身带块黄玉
今日祝福结界启动:
愿看到此文的朋友,衣柜自动生成幸运色战袍,甲方秒变傻白甜,桃花开成十里长廊,钱包胖到需要减肥!记住,2025年4月13日不是普通周日,而是你用颜色改写命运的历史性时刻!