✨✨
社畜打工人/学生党/追星女孩/恋爱脑必看!穿对颜色,让甲方爸爸变温柔,让暗恋对象心跳加速,让钱包和桃花一起膨胀!🔥
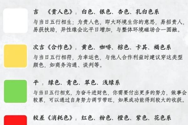
🌟 一、今日颜色能量榜
- 大吉色:🔥 黄色、棕色
- 次吉色:⚪️ 白色、金色
- 慎用色:🌊 黑色、蓝色
- 禁用色:💥 红色、紫色
📅 二、黄历信息速查
- 公历:2025年4月11日
- 农历:三月初四
- 星期:周五
- 天干地支:乙巳年 庚辰月 辛亥日
- 生肖:🐷 猪
- 星座:♈️白羊座
- 喜神方位:西南
- 财神方位:正东
- 吉神:三合、天喜
- 凶神:白虎、大煞
- 五行:金
- 冲煞:🐍 冲蛇
🚀 三、今日宜忌·十二时辰求生指南
- 卯时:宜晨跑吸阳气,忌赖床
- 午时:宜干饭+喝奶茶,忌开会
- 酉时:宜约会/搞副业,忌加班
- 亥时:宜敷面膜躺平,忌熬夜追剧
👗 四、五行穿搭攻略
- C位搭配:黄衬衫+白裤子
- 懒人套装:棕色连衣裙+金色耳环
- 禁忌穿搭:红配绿
- 饰品玄学:戴银链子,别戴红绳
💡 五、今日生存小贴士
- 打工人必看:文件备份3次!今日电脑易抽风,WiFi会摆烂。
- 恋爱脑必读:穿白色约crush,聊天别发“嗯嗯”
- 学生党秘籍:考试笔用金色,答题卡别涂错
🌈 今日祝福语
“穿对五行色,甲方变舔狗,工资翻倍涨,桃花朵朵开! 🌸
社畜们,今日穿土色,老板画的大饼都能变成真金白银!冲鸭!”

✨ 科学玄学两手抓,人生开挂不用愁! ✨
